Back To Homepage
USAIDAMIDEAST
Back To Homepage    Contact Us    عربي  |  English         
Type approval > Type Approval Regulation
[ Print ] T | T
Type Approval Regulation
The Type Approval Regulation was issued in the Official Gazette (Issue 17, date 16/04/2009) through Decision 5/2009 further to the analysis of the public consultation feedback. According to the Decision of the Minister of Telecommunications No 1/624 dated 10/11/2025, the issuance of the type approval certifications has moved to the Telecommunication Regulatory Authority (TRA).

Type Approval Regulation Modification – Decision 3/2026 – Official Gazette (PDF)
Type Approval Regulation – Decision 5/2009 - Official Gazette (PDF)
Type Approval Regulation – Decision 5/2009 (HTML version)
Type Approval Regulation – Decision 5/2009 (PDF)

Procedure for Applying for Type Approval


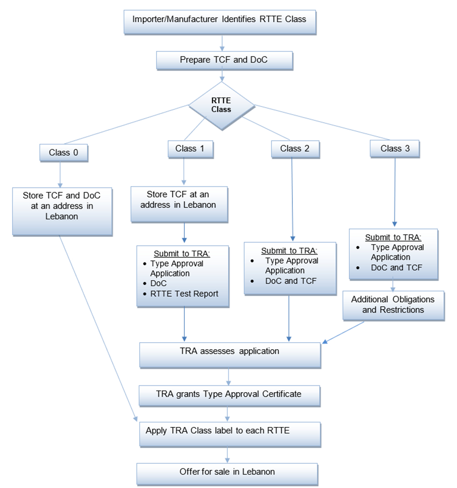
A - Documentation required by importers or manufacturers for the purpose of applying for approval of Radio and Telecommunications Terminal Equipment (RTTE):
  1. Certified Copy of the Import License issued by the Ministry of Telecommunications (applicable to importers only).
  2. Type Approval Application Form
  3. Technical Compliance Folder (TCF), which includes the following documentation:
    • Technical Data Sheet and User/Operational Manuals, that include:
      • Detailed description and specification of the functions and features offered by the RTTE including operating frequency and maximum EIRP for radio communication equipment;

      • Description of the intended use of the RTTE;
    • Drawings and schematics showing key components of the telecommunications interface(s) (either wired or wireless), plus details of the antenna employed by wireless RTTE;
      Descriptions and explanations necessary for the understanding of said drawings and schemes and the operation of the RTTE;

    • Colored photographs of the external and internal parts of the RTTE – external photographs shall clearly enable the product to be identified; internal photos should clearly show those parts of the RTTE which are concerned with compliance with the specifications;

    • List of the specifications with which the RTTE is designed to comply;

    • Third party test reports* proving RTTE compliance with these specifications;
      * TRA will recognize results of testing performed by a laboratory accredited in accordance with ISO/IEC 17025 by a national or international accreditation body, or a member of the International Laboratory Accreditation Cooperation (ILAC) http://www.ilac.org
  4. The importer or manufacturer shall prepare a Declaration of Conformity (DoC) with the applicable specifications.
B - Overall RTTE Type Approval Process



C - Pursuant to Board Decision No. 9/2025, the applicable fees have been updated as follows:


Service



Charge, LBP

Application for Type Approval: Scheme 1


15,000,000

Application for Type Approval: Scheme 2


25,000,000

Application for Type Approval: Scheme 3


41,000,000

Renewal of RTTE Type Approval


8,500,000
 
Follow us on
        

 
 
© 2008 TRA. All rights reserved.